
中信建投策略研报称,上周众人市集风险偏好有所下降,对好意思国经济担忧驱动上升,中国市集投资者也顾忌特朗普对华关税和科技顽固陆续加码,避险情谊有所加重,加之近期科技板块交游过热赢利盘收场诉求较强,短期市集迎来颤动整固,但举座来说,外部扰动踏实之后体育游戏app平台,春季行情依然有望赓续,需求回稳与供给收缩带来的盈利改善与资金流入等中期环境更莫得更正,产业趋势共鸣下,科技成长板块仍为干线,从众人相比与选拔的角度来看,中国财富信心重估的中期趋势推断也将延续。近期要点祥和行业:国产算力、破费电子、汽车智能化、军工、服务破费、地产、钢铁等;祥和主题:央国企市值治理,机器东谈主,AI+等。
全文如下中信建投策略陈果:颤动整固,而非行情终结
上周众人市集风险偏好有所下降,对好意思国经济担忧驱动上升,中国市集投资者也顾忌特朗普对华关税和科技顽固陆续加码,避险情谊有所加重,加之近期科技板块交游过热赢利盘收场诉求较强,短期市集迎来颤动整固,但举座来说,外部扰动踏实之后,春季行情依然有望赓续,需求回稳与供给收缩带来的盈利改善与资金流入等中期环境更莫得更正,产业趋势共鸣下,科技成长板块仍为干线,从众人相比与选拔的角度来看,中国财富信心重估的中期趋势推断也将延续。近期要点祥和行业:国产算力、破费电子、汽车智能化、军工、服务破费、地产、钢铁等;祥和主题:央国企市值治理,机器东谈主,AI+等。

怎样意会近期市集变化?
近期市集颐养是表里身分共同导致的,既有外部政策的冲击,也有市集里面交游结构过热的影响。外部环境上,特朗普预期将加征对华关税,导致避险情谊延迟。里面身分上市集过度辘集于科技板块,资金高度涌入与DeepSeek、东谈主形机器东谈主等联系干线板块。
后续市集走势怎样判断?
预测后市,短期内市集将保持颤动整固。跟着下周两会召开以及三月末事迹流露期的到来,政策和企业财报的祥和将上升。而中期来看,需求回稳与供给收缩带来的盈利改善与资金流入等中期环境更莫得更正,成本市集的更动红利也仍将陆续,产业趋势共鸣下,科技成长板块仍为干线,从众人相比与选拔的角度来看,中国财富信心重估的中期趋势推断也将延续。
后续确立标的怎样选拔?
除了科技除外,信贷、钢铁板块、房产市集和破费畛域等边缘数据呈现改善的信号,部分联系畛域标的值得祥和。中期“AI+”仍是干线,刻下“东谈主工智能+”曾经转入景气考证阶段,并展现出强健的增长后劲和投资价值,颤动整固回稳之后,能考证真实产业景气进展的标的依然值得祥和。

1
怎样意会近期市集变化?
本周上证指数终结和洽3周的高潮,出现了节后第一次颐养。2月28日,上证指数着落67.16点,跌幅为1.98%;同花顺全A着落45.90点,跌幅为3.05%;创业板指着落86.12点,跌幅为3.82%。A股行情在陆续上行后迎来初度回调。

平直原因是国际政策冲击激勉资金避险
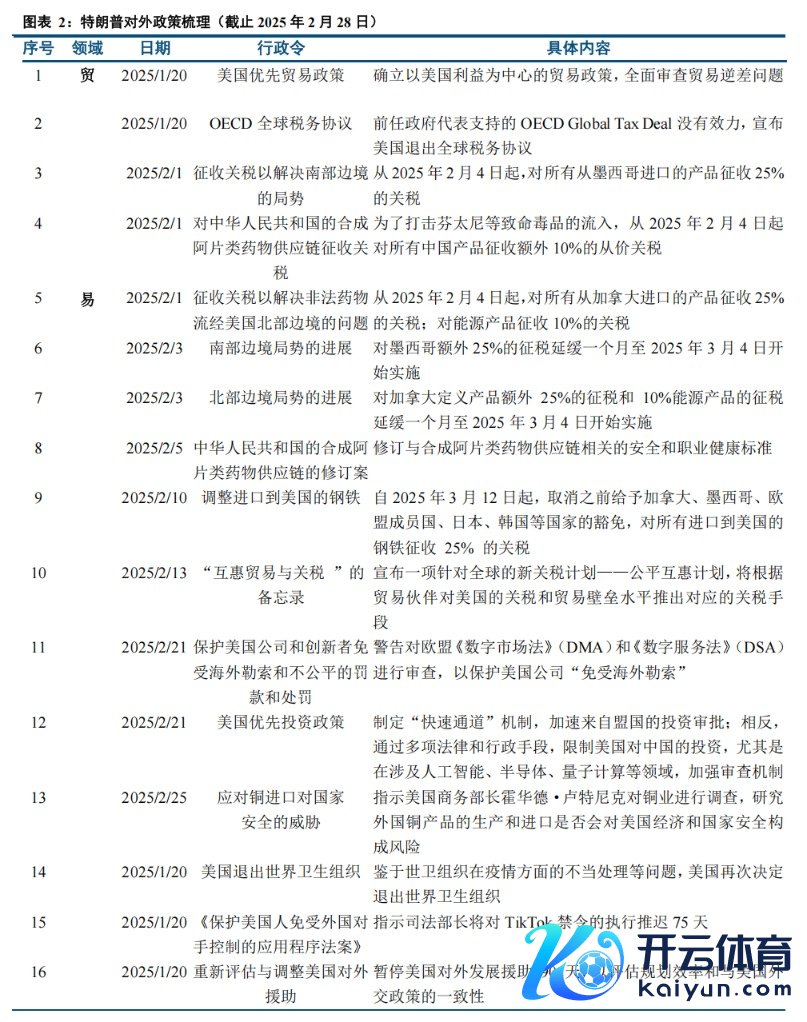
继特朗普2月重启生意战后,近期又接踵发布了好意思国优先投资政策并加大对华关税税率。早在本年2月初,特朗普就数落中国对芬太尼治理不力,宣称这种合成阿片类药物的原料从中国经好意思墨边境多数流入好意思国。以此为由,好意思国晓谕自2025年2月4日起对悉数中国家具征收格外10%的从价关税,现在该政策曾经成功。近日,特朗普再度示意,在3月4日郑重对加拿大和墨西哥加征25%的关税的同期,将会对中国格外再征收10%的关税。若该政策后续落实,那么好意思国对华的加征关税累计将达到20%。事实上,就在这次发言的前一周,特朗普新签署了一项名为《好意思国优先投资政策》的备忘录,进一步加重了两国之间的经济反抗。该备忘录主要包括如下内容:一是采选多样法律和行政技巧,截止好意思国对中国的投资,尤其是在触及东谈主工智能、半导体、量子经营等畛域,加强审查机制。二是截止中国成本流入好意思国要道行业畛域,包括再行评估《中好意思税收协定》并有可能暂停这一协定,以及严格审查中国企业是否得当《异邦公司问责法》的审计法度等。


鉴戒“关税 1.0”教授,以为刻下政策落地将带来出口下滑和GDP增速下降,但本色影响可能远小于表面测算。讲求2018 - 2019 年“关税1.0”时辰,咱们发现对好意思出口商品关税弹性平均约-1.3,且关税的永远影响会导致对好意思出口市集份额趋势性下滑。基于过往情况线性外推,静态测算实际10%+10%的关税将导致出口下滑3.23%,连累GDP增速0.61个百分点。不外,国内务策对冲、企业转口生意回避、企业出海加速、本色税收弹性边缘递减进度更大,以及上市公司较强的关税转嫁才调、出海意愿和才调等身分,都将缩小“关税 2.0”对出口链的冲击,是以最终本色影响将可能会远远小于测算情况。

在国际政策冲击下,众人资金回流好意思国并激勉避险情谊,最终导致周五东谈主民币大幅贬值,AH股市全面颐养。一方面,资金回流好意思国推动好意思元指数权贵高潮,其他货币相对好意思元贬值。本周众人主要货币都在贬值,其中巴西雷亚尔/泰铢/韩元贬值幅度相对较大,别离为2.64%/2.17%/2.04%。另一方面,资金避险情谊导致包括好意思股在内的众人股指渊博着落,亚洲市集跌幅较为明显,如韩国综指、日经225、泰国SET本周别离着落4.25%/4.18%/2.60%。同期,比特币、原油等风险财富价钱也呈现下行趋势。

根柢原因是A股自身交游结构的恶化
干线板块过热与外部利空催化近期市集的回调。节后在DeepSeek和东谈主形机器东谈主的逻辑催化下,资金全面涌入泛科技板块,也激勉了A股交游结构的恶化,TMT板块交游额占比一度逾越50%达到历史最高位水平,在干线板块交游明显过热的布景下,市集自身就存在阶段性颐养需求,在外部冲击的催化下,这个风险辘集开释才导致的着落,从着落的行业上看,而本周颐养也辘集在这两个最过热的板块。因此近期市集颐养确凿的经由是前期干线板块短期交游过热+出现外部利空催化,激勉的颐养。

2
后续市集走势怎样判断?
短期市集颤动整固,恭候政策和事迹信号
跟着下周两会召开,3月中旬起事迹预报期到来,政策和事迹信号将成为投资者下一阶段的锚点。现在,市集对国际冲击的担忧较大,且投资者渊博对两会政策预期不高,推断宏不雅政策的力度相对蔼然,因此市集举座保持严慎立场。后续需要要点祥和两会期间的经济主张及政策落实情况,静待政策的进一步发力。此外,事迹流露岑岭期的到来将会成为短期投资焦点。截止2月28日,A股市集有24家公司曾经流露了2024年财务陈诉。从3月末驱动,流露财报的公司数目权贵加多,至四月中下旬将迎来A股公司事迹流露的岑岭期,推断将有逾越4000家公司辘集流露财报。届时,事迹超预期的龙头企业有望成为市集焦点,眩惑投资者的平凡祥和。

对于量价皆升的大级别TMT行情,成交额高位颤动经由中短期情谊过热或导致指数颐养,但行情并非终结。咱们通过复盘过往典型的高成交额占比下的TMT行情,从中找到启示。2013年下半年余额宝与微信支付等大级别家具类主题投资催化TMT行情启动。市集对互联网的发展预期较高,以为互联网将浸透百行万企,坚实的产业逻辑推动资金陆续布局互联网可能浸透的畛域。游戏与影视板块也迎来爆发,行业市集畛域增速快速高潮,具有基本面逻辑,成为资金追赶的热门主题。2014年,支付宝与微信快速普及,何况4G派司发布赓续进步市集对互联网板块的发展预期,多重身分共振催生了大级别TMT行情。在行情初期,指数与成交额一同上攻,成交额连忙攀升至近期高位。后续在成交额高位颤动经由中,TMT指数层面曾屡次大幅颐养后赓续上攻。当成交额与指数共同攀升时,其市集给以的高度关细心味着其具有一定的产业逻辑,行情也具有一定的陆续性。短期交游过热或情谊周期的反复可能会带来指数短期内的快速颐养,但在高成交额占比、市集高度祥和的布景下,并非意味着行情的终结。

5G板块是2019年下半年的市集干线。6月3日,工信部行将披发5G派司的音书传出。2019年6月6日,工信部郑重向中国电信、中国挪动、中国联通和中国广电披发5G商用派司,中国郑重进入5G时期。5G这一枢纽产业翻新推动19年的TMT行情启动。7月后,5G联系家具快速落地。在国务院新闻办公室举行的新闻发布会上,工业与信息化部副部长辛国斌示意,中国5G商用正稳妥鼓吹。本年上半年,5G派司郑重披发,5G商用系统、末端家具加速推出。5G运用创新行径加速,5G在工业互联网、车联网、医疗、颖悟城市等畛域的示范运用不休清晰。区块链这一支线行情也对TMT板块形成催化。8月2日,东谈主民银行召开2019年下半年使命电视会议。会议要求,下半年要因利乘便发展金融科技,加强追踪调研,积极招待新的挑战。加速鼓吹我功令定数字货币(DC/EP)研刊行径,追踪参议国表里诬捏货币发展趋势,赓续加强互联网金融风险整治。8月9日,工业和信息化部东谈主才交流中心与火币中国、链东谈主国际政策互助签约庆典在澄迈海南生态软件园成功举行。各方就共建区块链产业东谈主才参议所、共建区块链东谈主才创新示范熟习基地、共建区块链产业东谈主才汇聚区、共同打造区块链东谈主才精确事迹平台伸开互助。市集中沾有“区块链”主见的个股均大幅高潮。二者共同使得TMT板块在2019年下半年迎来量价皆升。与13、14年雷同,成交额占比处于高位经由中,市集曾经出现交游过热或导致科技板块短期大幅颐养的情况,但其举座标的不变。

过往高成交额占比下的TMT行情中,中证TMT指数最大颐养幅度为17.6%,最长的颐养天数为63天,大部分行情中回调天数相对较短。因此凭证历史复盘来看,科技板块的交游过热大多需要半个月-1个月傍边才会明显缓解。

中永远信心重估牛逻辑不变
本年以来,成本市集政策仍然延续昨年以来的基调,因此本轮中永远中国财富信心重估牛的逻辑不变,指数核心仍将不休上移,永远资金保持耐烦即可。从现在来看,减持新规曾经起到成效,疏通中永远资金入市的政策延续。本轮行情中,市集减持金额较以往大幅减少,减持新规遵守权贵。此外,政策饱读吹中永远资金入市,推动险资进步其权利财富比重。中央金融办等六部门和洽印发《对于推动中永远资金入市使命的扩充决策》。稳步提高中永远资金投资A股畛域和比例;中永远资金明确全面扩充长周期视察;优化成本市集投资生态。保障资金:增持高股息财富逻辑强化,夯实永远投资价值底盘。


3
后续确立标的怎样选拔?
短期市集有再均衡需求
价值板块边缘数据改善。前期的市集格调偏向成长与科技板块,价值板块受到资金的明显冷漠,而近期本色上许多价值板块的边缘数据是有所改善的。举例,信贷数据超预期,钢铁板块供给侧更动预期,地产数据好转,破费扩内需政策陆续推出,这些板块有望联贯部分科技板块资金。

在宏不雅层面,信贷数据超预期,东谈主民币贷款权贵加多。1月新增东谈主民币贷款5.13亿元,同比多增2100亿元。其中,住户端信贷需求较为踏实,1月新增4438亿元,环比加多938亿元;企业端信贷需求涨势尤为强健,1月新增4.78亿元,同比上升23.83%,成为本期信贷需求增长的主要能源开始。

2月制造业PMI为50.2%,较前值回升1.1个百分点,回升幅度超季节性。供给端,2月PMI分娩指数52.5%,较上月回升2.7个百分点,重回膨大区间。需求端,2月PMI新订单指数回升1.9个百分点至51.1%,重回膨大区间,供给仍强于需求。

在产业层面,钢铁行板块在“双碳”主张驱动下,正履历新一轮供给侧结构性更动(2.0版),逢迎产能调控、绿色转型和本事创新,推动行业高质料发展。2月26日,钢铁板块集体走高,三钢闽光、本钢板材、新钢股份、凌钢股份、华菱钢铁等纷纷涨停。工信部此前发布新版《钢铁行业表率条款(2025年版)》,引入分级评价体系,完善行业表率与分级治理。本轮更动从传统的“去产能”转向“高质料发展”,强调通过进步质料(如高端化、智能化、低碳化)盘曲减少低效产能。政策技巧更市集化,包括超低排放更正、能耗强度敛迹、碳排放权交游等。如,2025年手脚“十四五”收官年,粗钢压产政策陆续,推断2023-2025年累计压产超6000万吨。限产技巧包括产能置换减量(如减量置换比例趋严)、淘汰逾期产能等。2025年钢铁行业将在政策驱动下,加速向低碳化与智能化转型,其中本事冲破和政策协同是要道。

在房地产畛域,边缘数据正呈现出改善的迹象。新建商品住宅价钱指数的环比降幅有所收窄。政府出台的一系列政策,如在部分地区放宽房贷政策、缩短首付比例等,正缓缓施展作用,为房地产市集注入活力。
在破费方面,扩大内需的政策不休出台。多地接踵启动新一轮破费券披发狡计,遮掩餐饮、家电、文旅等多个畛域。如2月22日,“2025 年天下破费促进月暨京津冀破费季”郑重启动,北京通州区推出“鼎沸通州鼎沸购”品牌步履,丰富破费供给,让破费者尽享实惠。

泛科技成长板块仍是干线,后续逢颐养仍可积极确立
A股“AI+”是干线,陆续祥和科技板块投资契机。跟着DeepSeek-V3和DeepSeek-R1的出现,投资者意识到中国大致用较少的算力参加开辟出众人最初的大模子,这意味着中国将在东谈主工智能畛域再度与好意思国伸开热烈竞争,A股也驱动全面转向“AI+”干线。咱们以为,“东谈主工智能+”行情曾经从估值炒作转向景气考证阶段,具有形成永远干线的产业基础。此外,在刻下的市集环境下,尽管科技板块曾经展现出强健的增长后劲和永远投资价值,但市集波动和不细则性身分仍然存在。因此,后续若是出现短期颐养或市集情谊波动导致科技板块股价出现阶段性回调,投资者仍可积极主办确立契机。


(1)内需扶植政策遵守低于预期。若是后续国内地产销售、投资等数据迟迟难以收复,通胀陆续低迷,破费未出现明显提振,企业盈利增速陆续下滑,经济复苏最终证伪,那么举座市集走势将会承压,过于乐不雅的订价预期将会濒临修正。
(2)股市抛压超预期。A股快速拉升后又剧烈颐养,前期入场的投资者可能止损卖出所持有的股票和基金,另外近期上市公司股东减持畛域也有所增长,导致股市抛压上升。
(3)地缘政事风险。若是中好意思关系治理不善,可能导致中好意思之间在政事、军事、科技、应对畛域的反抗加重。同期俄乌冲突、中东问题等地缘热门可能濒临恶化的风险,若是发生危急则可能对市集形成不利影响。
(4)好意思股市集波动超预期。若好意思国经济超预期恶化体育游戏app平台,或好意思联储宽松力度不足预期,可能导致好意思股市集出现较大波动,届时也将对国内市集情谊和风险偏好形成外溢影响。